sidebar

黄河频道

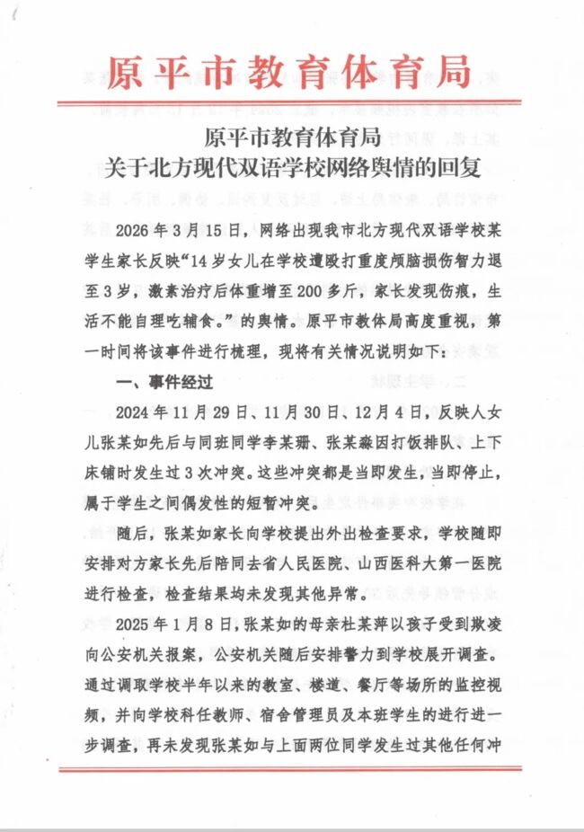
“山西原平一女生被上铺同学猛踩头部致残?”教体局最新回复来了!

统筹|刘志平

近日,山西省原平市北方现代双语学校某学生家长向媒体反映:自己14岁女儿在学校遭遇殴打,重度颅脑损伤,智力退至3岁,激素治疗后体重增至200多斤。“在宿舍被上铺同学猛踩头部。


3月15日,原平市教育体育局就此事作出了回应,全文如下:


图片1.jpg


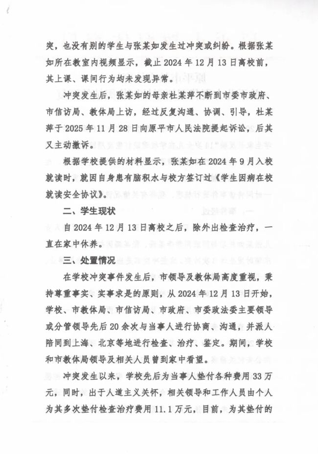
图片2.jpg


图片3.jpg


(来源|原平市教育体育局)


b19df06a3b7b06a2139eb7a6929b75c1.jpg